$!title_without_url!$
李嘉誠。圖:VCG

【橙訊】長和系主席李嘉誠正式宣佈退休,並將於2018年5月10日舉行的股東週年大會結束後,退任公司主席、執行董事及薪酬委員會成員之職務。

李嘉誠退休代表一個時代的終結。回顧李嘉誠傳奇的一生,他12歲隨父母從潮州老家逃難到香港,1950年,他以7000美元成立了長江塑膠廠,參與到當時香港的工業大潮當中,做香港早期最重要的出口商品──塑膠花。

塑膠花的事業令李嘉誠賺到第一桶金,據悉,至1958年,長江塑膠廠營業額達到1000萬港幣,李嘉誠因此成為了香港的「塑膠花大王」。在賺到第一桶金之後,李嘉誠在接下來的數十年當中,一次次把握了機會,建立了自己的商業王國。

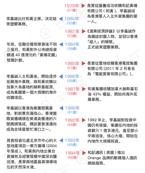
以下就一圖回顧李嘉誠的商場生涯。

$!title_without_url!$
$!title_without_url!$
$!title_without_url!$
$!title_without_url!$
$!title_without_url!$
$!title_without_url!$

責編:郭韻婷

編輯 | 陳正偉

編輯推薦

啟點KEyPoint地盤疑欠薪工人危站平台追討 房協責成總承建商妥善處理

男子遭刀插大腿血濺上環商廈外 大批警員持盾牌追捕兇徒

有片|陸劇《逐玉》在台熱播 鄭麗文邀張凌赫赴台交流 指「年輕人稱可緩和兩岸關係」