
張沛松紀念中學有女學生在參與內地交流團期間,在酒店內遭到醉酒男子騷擾。
【橙訊】將軍澳張沛松紀念中學有女學生在參與內地交流團期間,在酒店內遭到醉酒男子騷擾。有立法會議員表示,希望校方可以汲取這次的教訓。
教聯會立法會議員鄧飛今早在一個電台節目上表示,教育局和校方應提供更多指引予學生,例如教導學生在公眾場合時要懂得自我保護,提高安全意識;老師亦要在能力範圍內保障學生的安全,因此保持良好的通訊是十分重要,希望校方汲取今次教訓,避免發生同類事件。
鄧飛被問到事件在社交平台發酵,是否有言論涉及「軟對抗」時指,有關言論和行為的性質應由政府判斷,自己更關注交流團的運作和學生的體驗。他又認為教育工作者要為教育和學生的利益負責,「軟對抗」並非首要考量。

教聯會立法會議員鄧飛。
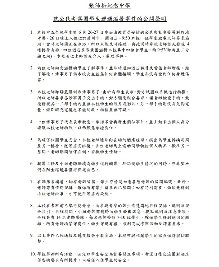
張沛松紀念中學早前亦發出公開聲明,正式回應事件。聲明指,該校中五全級學生在6月26至27日參加由教育局安排的公民與社會發展科內地考察。26日晚上時入住廣州市一間酒店。到了晚上9時50分時,一位學生致電老師尋求協助,當時老師因正在沐浴,所以未能及時接聽。與此同時鄰校老師發現4樓樓層走廊,有4位酒店房客意圖滋擾其中4位女學生,在約兩至三分鐘之內,學校兩位老師首先介入,處理事件。
聲明指,兩位老師向受滋擾的學生了解事件,並即時通知酒店職員及當值老師增援。經了解後,涉事男子與女學生並無任何身體接觸,她們亦沒有受到任何身體傷害。而學校老師即場嚴厲訓斥涉事男子,由於有學生表示,對方試圖以手機進行拍攝,所以老師要求各涉事男子交出手機,對方願意配合要求,讓老師檢查手機,最後發現其中三部手機內並無學生的照片或影片,另一部手機則沒有足夠電量,經即時充電後也不能開啟,相信並無可疑。而事件中一位涉事男子代表表示歉意,承諾不會再發生類似事件,並主動拿出個人身份證讓學校老師拍照,以示願意承擔責任。
聲明指出,為確保相關學生安全,學校老師隨即向在場的酒店經理,提出為學生轉換房間至另一樓層。獲酒店安排後,多位老師馬上協助同學執拾個人物品,搬往另一房間。老師期間陪伴在側,安撫學生情緒。而輔導主任及小組老師繼續為學生進行輔導,於跟進學生情況的同時,亦希望她們在陌生環境要懂得保護自己。校方已經就事件通報及遞交報告予教育局,亦與相關學生的家長保持密切聯繫。
聲明提到,學校舉辦所有活動,必定以學生安全為首要關注事項,並希望日後交流團對酒店保安的要求有所提升,以確保入住學生的安全。

校方發出的公開聲明。
圖:中學概覽、鄧飛@FB、張沛松紀念中學
編輯推薦
網傳中學生內地交流時遭醉酒男子騷擾 教育局:已要求學校提交報告
李家超與歐盟駐港代表午餐 指香港和歐盟在維護多邊主義有強烈共識
甯漢豪:加強版「招標妥」料下半年推出 收費將提高但屬小業主可負擔水平
夏寶龍會見陳國基、陳茂波一行
調查:過去一年少於60%市民閱讀印刷書創新低 香港出版學會倡設「香港全民閱讀周」
專偷無印良品涉至少22案逾400件衫 警破越南盜竊黨拘5人