
深圳寶安區鐵路施工現場地面坍塌,13人失聯。
【橙訊】深圳寶安區航城街道洲石路的深江鐵路5標段施工現場,於昨晚(4日)11時許突發地面坍塌,施工單位報告指,有13名現場作業人員失聯。

深圳寶安區鐵路施工現場地面坍塌,13人失聯。
廣東深圳寶安區應急管理局今日(5日)凌晨通報稱,事故發生後,省、市領導第一時間趕赴現場,市、區立即組織項目建設單位廈深鐵路廣東公司、施工單位中鐵四局、監理單位北京現代通號工程諮詢有限公司和應急、交警、交通等相關單位全力開展救援處置工作。
目前,附近居民已及時疏散,現場周邊路段已進行臨時交通管制,有關事故處置工作和事故原因調查正在進行中。
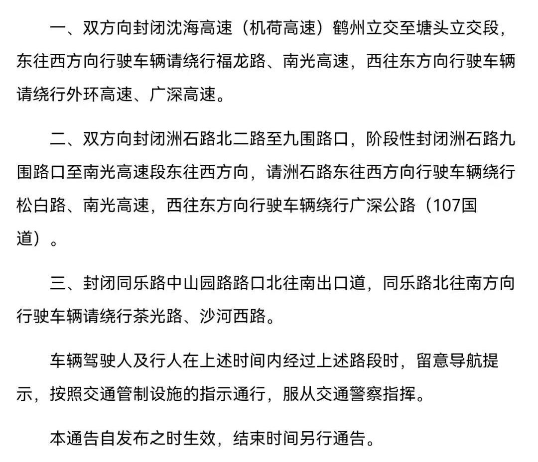
同時,深圳市公安局交通警察局發布「臨時封閉道路」通告稱,在搶險期間臨時對相關路段實施交通管制。具體路段如下:

圖:微博、深圳市公安局
編輯推薦
保健品「優思益」涉造假遭三部門聯合調查 專家:或違反廣告法等多項法律
工信部出台「尿袋」新國標:要求標明建議安全使用年限 2027年4月起實施
有片|佛山雞煲店爆紅大排場龍 老闆稱太辛苦上網「自黑」勸食客「別來」
教育部:義務教育學校嚴禁設立重點班實驗班等 推進師資均衡配置
廣電總局召開「電視劇健康審美座談會」:杜絕「顏值至上」 倡劇本中心
有片|杭州26歲網約車司機性騷擾被行拘 先掀衣「露肉」後趁機摸女乘客大腿