
【橙訊】日前徐天佑太太Olive Wong公開指責有電影公司粗暴硬闖自己開設的護膚品店舖拍攝,直指「同強姦其實冇分別」,引起輿論,昨晚(10月23日)涉事電影公司漏夜發聲明回應,認為「言辭誇大」卻願意刪除相關鏡頭。
徐天佑太太店斥電影團隊硬闖拍攝
徐天佑太太Olive Wong於中環九如坊開設了護膚品店I Never Use Foundation(INUF),前日(22日)在店舖社交平台上發文寫「限時傷心post分享」,指有電影公司在未被允許的情況下進店拍攝賀歲片。
她指事前曾經「清晰回覆佢哋需要逐小時計的租場費用,以及如果有任何損毁都需要佢哋負責」,然而相方未達共識,攝影團隊卻在22日下午抵達,並把對講機放在店內門邊,發出很大聲響,再有2位演員進店行走,影響店中客人。
店方寫到:「成件事其實只係短短10分鐘,但呢10分鐘嘅『夾硬嚟』同強姦其實冇分別」、「點解可以咁過分嘅?」、「這樣的製作團隊,難怪港產片每況愈下」!

店方公審電影團隊,未有指明哪間公司。(圖:ineverusefoundation@Instagram)

店員在店內拍到攝影團隊在門外拍攝。(圖:ineverusefoundation@Instagram)

指攝影團隊把對講機放在店內門邊,發出巨大聲響。(圖:ineverusefoundation@Instagram)
網上熱議極速起底 同業翁子光亦作批評
不少網民都戥店家不值,更有人發現原來該電影團隊在當日已經連環得罪當區街坊,有咖啡店「苦主」在社交平台訴說被電影工作人員指罵:「係一條人來人往嘅行人路上,無啦啦有人又走埋嚟話唔好影佢相……」又有街坊貼文鬧:「你哋係咁叫啲阿婆行快啲,人哋80幾歲,點快啲上斜路呀?有冇同理心㗎」。
而電影界亦有人批評行為,《踏血尋梅》和《風再起時》的導演翁子光在社交平台轉發INUF貼文,寫上感言:「香港拍戲總是預算有限,明白的,為省錢可以做很多說起來羞澀的事……」,批評有製作公司可能會以拍攝為名謀利:「有人利字當頭,中飽私囊,肉眼可見的把製作做到尷尬的因陋就簡。」
事件持續發酵,已起底出涉事電影公司為「本地製作有限公司」,由伍健雄擔任電影投資、製作人,正在拍攝一部自己監製的賀歲片,由蔡卓妍及張繼聰主演。

導演翁子光批評有同行做壞規矩。(圖:翁子光@Facebook)
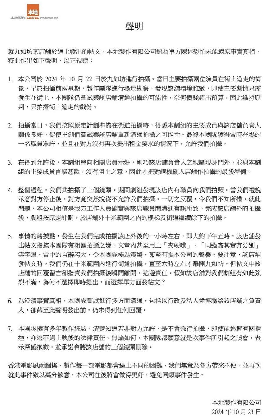
電影公司發聲明回應 承諾刪除鏡頭
「本地製作有限公司」昨晚急發聲明,澄清事件純熟「溝通有誤所致」。先解釋租金「價錢超出預算,因此維持原判,只拍攝街上遊走的戲份」,指拍攝當日再次探店,「本團隊獲得當時在場的一名職員准許,並且在對方沒有再次提出租金要求的情況下,允許我們拍攝。」,又指巧遇「該店舖負責人之親屬」,「並與本劇組的主要成員言談甚歡,沒有阻止之意,因此才把對講機擺入店舖作拍攝的最後準備。」
對於事後被店方嚴詞斥責,電影公司反指對方「言辭誇大,令本團隊極為震驚,甚至有損本公司的聲譽。」又質疑:「假如該店舖對我們劇組有如此強烈不滿,為何不選擇即時提出,而選擇單方面發帖文?」
電影公司雖然未有承認行為失當,卻願意就是次事件所引起之誤會道歉,並承諾刪除在該店拍攝的3個鏡頭。
然而聲明發出後,網民並不受落,紛紛留言再斥電影公司「有錯唔認」、「成個電影業俾你搞彎哂」。有人更認為聲明中「香港電影風雨飄搖,製作每一部電影都會遇上不同的困難」暗串店家不合作,不支持香港電影業發展之意。

「本地製作有限公司」聲明全文。(圖:本地製作有限公司@Facebook)
圖:chuihammer@Instagram、ineverusefoundation@Instagram、翁子光@Facebook、本地製作有限公司@Facebook
責編 | 丁文琪
編輯 | 駱曉苒
編輯推薦
Jennie離港不情願除口罩配合安檢 網民怒轟黑面擺架子
全智賢家婆嘲BTS英文差遭炎上!親上火線反擊:當了10年ARMY難道會眨低自己偶像嗎?
「神話」金烔完遭前經紀人爆料酒後辱粉 反擊內容失實:不排除提告
42歲關伊彤宣布離婚 結束15年婚姻:仍是一世的親人
黎明演唱會派紅蘿蔔手燈 背後竟藏「報復式原因」?網民笑翻:成件事好黎明!
古天樂遭雷射筆掃眼 網民怒轟蓄意傷人要報警