
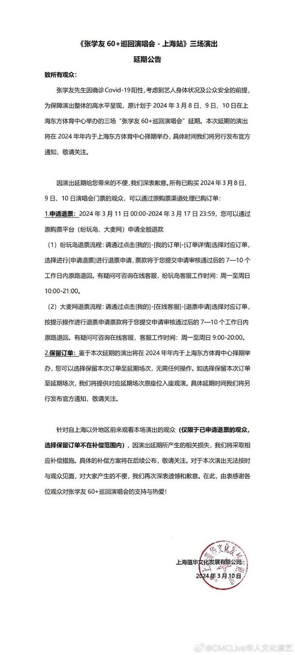
【橙訊】歌神張學友正在舉行《張學友60+巡迴演唱會》內地站,但學友因失守感染新冠而需取消3場上海演唱會。主辦單位昨日發布賠償事宜。如粉絲選擇退票,可憑單據報銷。中國國內機票賠償上限2,000元人民幣(下同,約2,177元港元);國際機票上限5,000元(約5,442元港元),再加上海酒店每晚800元(約870元港元)。主辦單位同時宣布,學友3場上海騷將延至明年3月8至10日舉行,粉絲可保留門票等待明年欣賞。退票方案公布後,網民大讚學友處事周到,補償細心,令樂迷安心,還好關心學友的身體狀況。

學友正在舉行《張學友60+巡迴演唱會》內地站,但學友因失守感染新冠而需取消3場上海演唱會(圖:星島)

主辦單位昨日發布賠償事宜。如粉絲選擇退票,可憑單據報銷(圖:上海蘊華文化發展有限公司@微博)

學友報平安,樂迷可以放心(圖:环球音乐集团@微博)
圖:上海蘊華文化發展有限公司@微博,环球音乐集团@微博,星島
責編 | 丁文琪
編輯 | 蔡懿媛
編輯推薦
Jennie離港不情願除口罩配合安檢 網民怒轟黑面擺架子
全智賢家婆嘲BTS英文差遭炎上!親上火線反擊:當了10年ARMY難道會眨低自己偶像嗎?
「神話」金烔完遭前經紀人爆料酒後辱粉 反擊內容失實:不排除提告
42歲關伊彤宣布離婚 結束15年婚姻:仍是一世的親人
黎明演唱會派紅蘿蔔手燈 背後竟藏「報復式原因」?網民笑翻:成件事好黎明!
古天樂遭雷射筆掃眼 網民怒轟蓄意傷人要報警